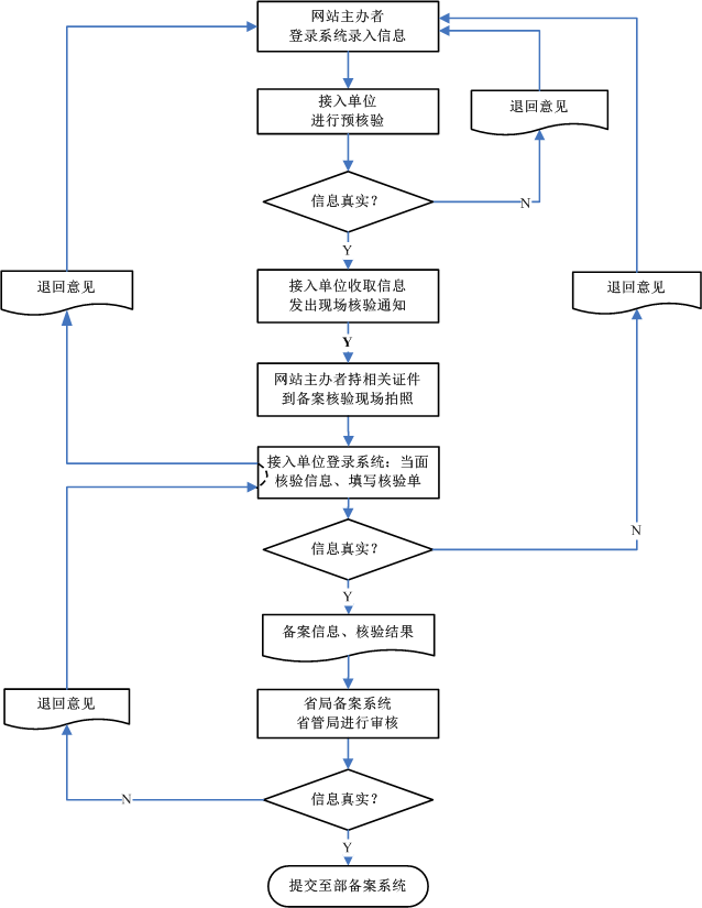
网站备案信息真实性核验的内容和方式步骤
(一)网站备案信息真实性核验的内容
1. 网站主办者(主体)信息
(1)网站主办者为单位,核验证件为:
如网站主办者为机关、事业单位、社会团体,组织机构代码证原件为核验其单位资质的第一证件,在没有组织机构代码证书的情况下,可核验事业法人证书或社团法人证书等原件。
如网站主办者为企业,核验工商营业执照或组织机构代码证书等原件。
如网站主办者为军队,核验军队代号证书原件。
网站负责人的个人证件:如网站负责人为中国公民,身份证原件为核验其身份的第一证件,在没有身份证的情况下,可核验户口簿、军官证、台胞证等原件;如网站负责人非中国公民,则核验其护照原件。
(2)网站主办者为个人核验证件为:
如网站主办者为中国公民,身份证原件为核验其身份的第一证件,在没有身份证的情况下,可核验户口簿、军官证、台胞证等原件。如网站负责人非中国公民,则核验其护照原件。
(3)网站负责人的定义:
若网站主办者为单位,网站负责人是指法定代表人或单位委派具体负责网站的部门负责人;网站主办者为个人,网站负责人为其本人。
2. 网站信息
网站名称、网站域名、涉及需要前置审批或专项审批内容、网站服务内容/项目。
3. 接入信息
接入服务提供者名称、接入方式、服务器放置地点、网站IP地址。
(二)网站备案信息真实性核验的方式步骤
(1)对网站主办者提交的信息,接入服务单位在5个工作日内对主体信息、联系方式等信息进行预核验:初步判定主体信息是否真实,通过电话、邮件等途径核验联系方式是否正确。
(2)向网站主办者发送现场核验通知或信息退回的短信提示:“您提交的网站备案信息已通过预核验,请于某月某日前由网站负责人本人携带有关证件原件到我单位备案现场办理核验手续”或“您提交的网站备案信息未通过预核验,请修改后重新提交”。
(3)网站负责人本人携带核验所需证件原件、材料到接入服务单位备案现场办理核验手续。
(4)接入服务单位在本单位备案现场采集并留存网站负责人彩色正面免冠照(电子照片规格:800*600象素)。拍照背景使用备案中心统一标准下发的带有标识的幕布,照片应显示拍照时间和背景标识。
(5)接入服务单位核看用户身份证件(居民身份证、组织机构代码证、工商营业执照)、核看域名注册证书、核看前置审批或专项审批部门审批文件。对真实证件核网站主办者网上提交的证件信息不一致的,不予受理。
(6)若核验无误,接入服务单位填写《网站备案信息真实性核验单》,同时与网站主办者签订信息安全管理协议书,将备案信息提交至通信管理局。
(7)留存网站主办者证件复印件、照片、《网站备案信息真实性核验单》、与网站主办者签署的各项协议、域名注册证书、前置或专项审批部门批准文书等,归入本单位备案系统的档案。并将上述资料至少留存5年以上,以备通信行业主管部门依法进行检查。
(二)真实性核验流程图


